|
摘要:理论融合属于基于范式的一般理论创新,是推动中层理论发展的重要基础。从管理学范式的视角对理论融合的内在逻辑和理论建构进行分析,利用多中心性思想辨析不同范式间的复杂关联,并构建新的范式研究体系来调和观点纷争以实现“求同存异”。不同的范式会依据兼容性与一致性的逻辑规则来推动理论融合,围绕边界分别形成范式分离、范式连接、范式互补和范式叠加的关联形式。这决定了源于不同范式产生的单一理论在融合过程中的结构关系,有助于完成理论建构并产生新的视角来增强对管理活动的解释力度。 关键词:管理学范式;理论融合;范式体系;理论建构 基金:国家社会科学基金资助项目(22BGL132);中国社会科学院登峰战略企业管理优势学科建设资助项目。 |
1 研究背景
当前,管理理论的创新与发展开始强调从“好的理论”向“好的理论体系”延伸[1],但是依然没有完全解决理论研究中最现实的问题,即如何更为充分且精准地对管理活动进行认知和解析,将其运作机制、过程内容、实施情境等较为详细地呈现出来,以指导实践活动有序开展。由于实践中的管理活动可能更为复杂和繁琐,超过了任何一种理论单独能解释的能力和范围,在以往的研究中主要是通过不断地产生新的理论来探索实践活动,使得管理领域研究一直处于“盲人摸象”的状态,即便对于特定关键内容的深入认知是非常必要的。OKHUYSEN等[2]提出,融合多个理论视角来形成管理活动的新解释是理论创新的重要方向。理论融合是依据特定的逻辑规则,在不同的理论间建立恰当的结构关系,并产生新颖的研究视角,以此对管理活动进行系统分析的一种理论建构。WHETTEN等[3]指出,管理学术界关于理论创新存在两种呼吁:“更多理论”指一般理论(或基础理论),“更好理论”指中层理论(或具体理论)。其中,一般理论是指导中层理论展开进一步研究和理论化的基础。基于此,本研究的理论融合属于一般理论的范畴,等同于CORLEY等[4]提出的“关于开发理论(或理论建构)的理论”。通过理论融合不仅可以充分提升单一理论的解释效力,也能综合多元理论的解释效果,并形成全新的理论体系来增强对管理活动的认知。然而并非是任何两种或多种理论都能进行融合,例如在某种情境下两种理论可能存在融合,但是当换了一种情境之后,可能并不能进行融合。为此,理论融合必须克服的现实障碍是如何结合特定的规则和情境来建立一个“对话”基础,促进不同的理论形成恰当的关联以产生新的观点,而不会出现内在的逻辑冲突。
面对理论创新的现实需求,为了获得对理论融合更为清晰且精准的认识,必须以管理学理论为研究对象,重点研究管理学的基础、方法以及管理学体系结构层次等。KUHN[5]提出,范式是特定科学共同体从事某类科学活动所必须遵循的公认“模式”,包括共有的世界观、范例、方法、手段、标准等与科学研究有关的所有东西。管理学范式是从科学哲学的角度,探讨与管理学学科体系和基本假设有关的一般原理问题,即指导管理研究的原则、逻辑基础以及学科的研究程序、研究方法等问题,可以为管理理论研究提供工具性分析方法和有价值的洞见,强调管理理论研究的一般法则,侧重发现管理的规律、原则及形成的理论体系,从而进一步丰富、拓展和深化管理学研究[6]。虽然学者们提出需要高度重视不同的理论间可能存在的融合[2,7,8,9],但大都是基于已经形成的理论假设、观点以及对现象的解释来进行探讨,未能立足管理学范式的视角来深入认识。特别是学术界对范式间的关联还存在不可通约性、整合以及跨越等不同观点,给理论创新带来潜在的阻碍[10]。为此必须加强理论创新来改善这种状况,实现对各种管理现象清晰的描述、解释和预测,否则不利于管理理论持续发展。源于不同范式所产生的单一理论,在解释管理活动时的彼此间不自洽匹配也为理论创新提供了新的情境和良好契机。基于此,本研究主要围绕“范式间到底存在何种关联形式,以及它们是如何推动或支持理论融合的实现?”的核心问题展开,通过构建新的范式研究体系来调和关于范式间关联的观点纷争,同时结合范式间的关联规则来探索理论融合的内在逻辑,并根据范式间的差异化关联形式阐述理论融合的理论建构,挖掘出基于不同范式产生的单一理论间可能存在的结构关系,以产生更为新颖的观点,力图为管理理论的创新与发展提供新的思路。
2 范式间关联的纷争与调和
自从20世纪后期以来,管理学领域进入基于范式来推动理论化研究主题的新发展阶段[11,12]。管理学范式为管理学者提供了理解及推动管理实践的概念、评价标准、方法论和方法体系[13]。罗珉[6]提出,管理学领域之所以存在不同种类(或学派)的管理学理论,主要是因为建构管理学理论的思维方式或范式存在差异。在以往的研究中,学者们划分了不同的范式类型,例如BURRELL等[14]提出存在职能主义范式、诠释主义范式、激进人本主义范式和激进结构主义范式。每种范式都可以对特定研究主题产生不同的观点,且不同范式下的理论建构也存在显著差别,但是完全依靠单独一种范式并不能完全反映管理活动的多方面特质,仅能针对特定的研究情境获得有限的理论观点[15],容易使管理理论领域被无限扩大。为了解决该问题,多范式视角得到广泛关注,它是基于不同的本体论和认识论的假设来探索管理活动的不同方面,并采用不同方法论对事件进行分析,能产生明显不同且信息丰富的理论观点[16],为推动理论创新提供了潜在可能。虽然不同的范式为理论创新提供了更广泛的路径,但是学者们对范式间存在何种关联和作用形式形成了不同的观点,例如范式不可通约性、范式整合以及范式跨越等,不仅导致一些纷争,而且也给后续的管理理论研究造成了现实困扰。
虽然利用范式视角可以帮助探索理论和组织的复杂性并扩展研究范围,但是不可通约性使得范式间是支离破碎的,只是为理论化描述贡献了一种抽象思维,难以为理论研究提供足够的支持。不可通约性主张每种范式是独立发展和应用的,具有独特的视角、关注点与路径,能在管理学领域内定义概念和发展理论[14],但是彼此间由于观察、现实、问题、方法和标准等根本要素存在不同,无法找到一种完全中性的词汇将不同范式连接起来,使得范式间难以利用共同的基础来理性地一比高低[17]。之所以强调范式不可通约性,另一个重要原因是不同的科学共同体试图形成显著的边界,或通过建立“高墙壁垒”来塑造和维护特定研究领域的合法性,与其他研究进行区分。虽然不可通约性在一定程度上保证了现实解释的独特性与持续性,但是又容易在更大程度上引发了范式危机。
范式整合是基于整合主义的立场,通过混合(或组合)不同范式的假设和论点的术语、含义等来提供一个整体性的分析框架。罗珉[18]提出:“尽管管理学界在思维范式或方法论范式上的分歧很大,但是通过对传统研究方法的批判和反省,可以使管理学理论范式和方法论范式相互补充,产生一些新的综合,导致管理学范式的革命。”胡国栋等[19]进一步指出:“只有在基础假设和逻辑依据之中寻找不同范式之间的深层通约之处并以之作为共同结合点,才可能开辟管理学范式整合的恰当途径。”学者们先后提出了多种范式间整合的思路,例如CAPPER[20]试图建立“综合范式观”,将各种范式统摄起来并融合成为一种方法论范式,但尚未考虑范式间实质性关联以及假设之间的逻辑关系;胡国栋[21]也强调可以借助后现代主义视角来推动科学主义范式与人文主义范式的整合,并通过提炼中国文化因素来推动本土化理论创新。
范式跨越强调不同的范式会通过跨范式边界桥接来形成过渡区,并在彼此间建立联结[10]。虽然不同的范式会在距离彼此边界的远端保持其固有特征,但是范式边界的渗透性则为建立关联提供了可能。边界过渡区的存在也说明跨范式交流的可能性和价值所在,可以帮助理解“所讨论的现象如何合法地服从各种研究策略,同时仍然保持相关的一类现象”[22]。范式跨越深化了对范式间相互依赖关系的认识,突破了以往只考虑范式差异的常规性或双元特征的定性认识,而是从不同本体论和认识论的假设开始,挖掘和探索管理活动的不同方面,进而对所研究的事件产生明显不同且独特的观点。但是其不足在于,仅考虑了特定情境下范式间的关联机制和作用形式,并没有从更为系统的角度来认识范式间的差异化,以及如何加以平衡或协同,从而避免可能存在的冲突等。
即使关于范式研究存在不同的观点给研究工作带来困扰,但是也为管理理论的建构与创新提供了契机和有力支持。在管理学研究中,并非是必须采用一种特定的范式来指导研究工作才是正确的,但是也不意味着必须采用多元范式来替代其他范式才是合适的。相反,只有充分认识范式体系与理论创新之间的实质性联系,才能更好地利用范式发展理论。基于范式的管理理论产生都是新的知识创造活动,能为解释管理活动提供更为清晰、精准且独特的视角和价值,这也是推动管理学范式革命来保持理论研究活力的重要内容。管理学研究不能只看到“管理丛林”中因“丛林法则”而出现的竞争性观点,还要考虑如何构建“学术生态体系”来形成发展活力,既要保证单一理论的持续发展,也要考虑多元理论间的共栖生存。因此,精准辨析范式间的差异性与相似性并建立新的范式研究体系,也就成为管理理论创新的重要基础和前提条件。
多中心性是指多个独立的决策制定中心和行动者在一定规则与标准的框架内,通过相互调整来组合彼此间的关联关系,在总体上呈现出一个具有多中心的体系和秩序[23]。多中心性构架的基本思想是形成一个具有一般规则的制度框架,即能覆盖所有亚单元的穹顶规则,但是这并不意味每个亚单元都有相同的规则,使得多个不同的目标和价值观共存成为可能。依据多中心性思想,如果以单一范式作为独立中心(亚单元),范式间关联会从“平面化”转为“立体化”,即在一个穹顶下将不同的范式纳入其中,从而形成统一的结构体系。不同的范式在同等条件下是共存的,各自具有一定的适用范围和空间。例如,实证主义在理论研究中通常获得更多的运用,诠释主义则强调对研究现象本质或意义的理解。但是,这并不意味范式间是不关联和各自独立的,而是会在相互独立的基础上形成竞争与合作的关系,即不同的范式既能保持异质性,具有各自的内容、功能特征和作用,独立支撑管理理论的创新和建构,且能通过范式边界的可渗透性达到调整范式间关联的目的[10]。例如,不同的范式可以通过彼此间的交汇融合来实现“取长补短”[24],因而能够在“更广义”的范围内来实现范式间的“求同存异”。在井润田等[25]探讨如何利用实证主义和诠释主义开展案例研究的阐述中,也可以得到一些基本的验证:两种范式的“本体论、认识论和方法论”存在显著差异。例如,诠释主义的研究结果是源于研究者与研究对象共同创造的,而实证主义的研究结果是源于客观存在的,二者均能够适用于案例研究中不同理论的建构。但是,两种范式又存在一些相同点,例如都是采取理论抽样原则进行案例选择,就某个特定现象来收集多种来源的数据,遵循理论扎根于数据的诠释精神。综合来看,基于多中心性的范式研究体系内嵌套着由不同范式组成的小系统,每种范式都有清晰明确的内容、功能等,且能围绕边界形成彼此的交互关联,如此就能有效调和以往研究中关于范式间关联存在的观点纷争,为管理理论的创新和发展提供契机。
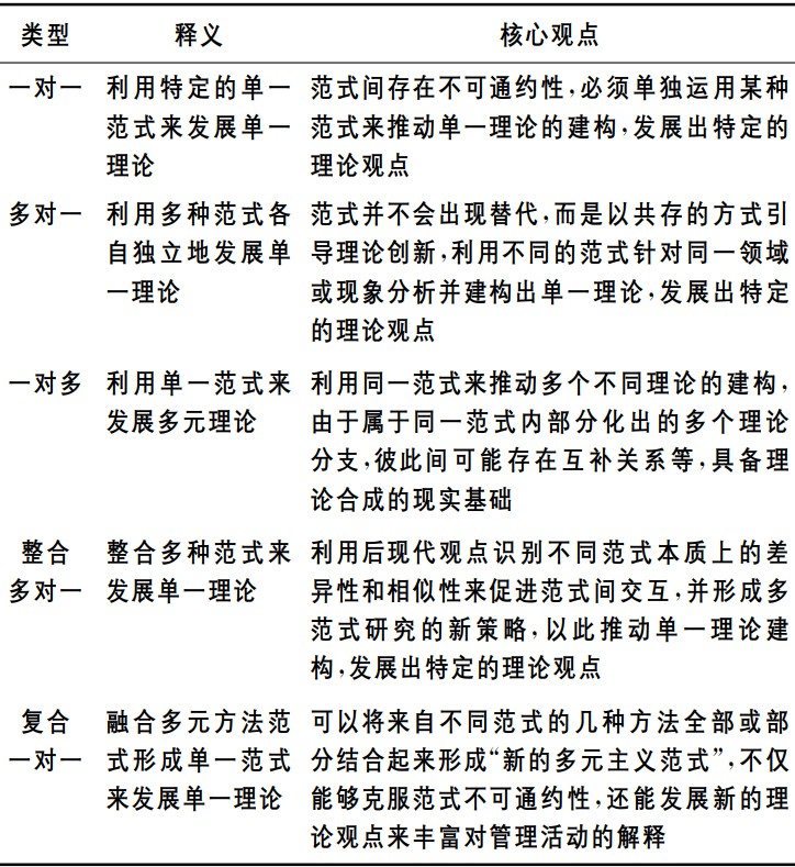
3 范式间关联的逻辑规则
虽然范式及理论都是特定时空下的困惑、问题和世界观的反映,但是范式并不等同理论本身,它代表从现象产生理论时可以接受的信念和假设,与科学共同体有着密切关系[5]。在某种程度上,范式与理论之间可以视为映射关系,包括范式内映射和范式间映射,并分为不同的类型(见表1)。以往范式研究的发展脉络也是从基于单一范式延伸到多范式,再到范式间相互作用等来对特定问题进行研究并产生理论。尽管以前的研究已经尝试进行一些“范式间合成”的探索,但是并没有探讨多范式与理论融合之间的映射关系。其中的重要原因之一是对范式间关联的逻辑规则不甚清晰,容易出现“随意性拼凑”的情况,使得由此建构的理论融合难以得到普遍的接受和认可。
表1 基于范式的理论建构与创新
SPARROWE等[26]提出,实现理论融合的前提条件,是必须建立一个概念框架将不同的理论观点结合在一起,进一步明确“为什么在特定的情形下,不同的理论是可以实现融合的”,尤其是如何在共同的逻辑规则下基于实践活动来开展有效“对话”。OKHUYSEN等[2]利用现象解释的相近性和潜在假设的兼容性构建理论融合的研究框架,前者指两种理论观点解释现象时的接近程度,后者指两种理论观点所提出假设的整合程度,例如当两种理论能针对同一现象或管理活动进行解释,那么两种理论的接近程度就大。如前所述,任何一种理论都是基于特定范式发展的,不同范式间的关联会直接作用于理论间的结构关系。根据多中心性基本思想,管理学范式体系中的不同范式间既有区别,又有联系,会基于兼容性和一致性来形成彼此间的关联,从而提升关于范式差异、相似性和相互关系的理解[10]。这不仅保证了范式研究体系的有效运作,而且也能促进产生新的知识来实现知识系统提升(理论创新),以支撑管理理论的持续创新与发展。
(1)兼容性
基于单一范式的理论创新有助于特定领域研究的发展,但是如果仅使用单一范式或承认源自单一范式的理论观点,会使研究视野变得十分狭窄,容易限制构建兼收并蓄且具有原创性组织科学的基础[27]。兼容性强调在理论融合中,不同的范式能够保持彼此协调以实现契合的程度。在社会科学中并不存在范式间替代,范式革命是出现新的范式来解决以往范式中难以解决的问题,并产生新的观点,新旧范式共存于范式体系中。范式本身并不存在“对与错”“优与劣”“好与坏”的差别,且任何一种范式都不能替代其他范式来统一所有的管理流派[21]。例如,在一些研究中既可以采用实证主义范式,也可以采用诠释主义范式,彼此间在内容上可能会存在一些相同的要素,但是兼容程度则会存在强弱的差异,这也是选择利用多范式开展研究的重要考量。
理论研究应该尊重所有范式带来的优秀成果,并加以借鉴、吸收才能创造出新的思想和观点,从而推动理论创新,以增强或提升对管理活动的解释。然而源于范式间的复杂关联,不同的科学共同体所创造的理论观点不可避免地会存在持续的冲突与协调,并且会一直持续下去,这既是理论创新的核心动力,也是学术生态保持活力的根本保障。当范式间的兼容性较弱时,不同的范式很少围绕彼此边界开展交互活动,单一范式的自有特征和功能会凸显出来,由此产生的理论更加专注于解释管理活动的部分内容。当范式间的兼容性较强时,不同的范式会倾向于围绕边界建立紧密关联并形成良好的协调关系,不同范式的共性特征和功能会凸显出来,由此产生的理论更容易形成共同的基础来进行“对话”。例如,实证主义本体论认为存在唯一的现实,强调认识主体和客体是相互独立的,且超越时间和情境的通则化是能够实现的;建构主义本体论则认为现实存在多元的、建构的,强调认识主体和客体是不可分割的,且超越时间和情境的通则化是不可能实现的,因此可以视为两种范式间的兼容性较低。随之,基于实证主义产生的A理论,假设在客观世界中进行客观解释是可行的;基于建构主义产生的B理论,假设在社会建构世界中需要从行动者角度进行主观理解,此时两种理论存在完全不同的认识论基础,即使针对某种管理活动进行解释时可以进行融合,那么也将是一个较大的挑战[9]。
理论融合作为支撑中层理论创新与发展的一种工具性理论,研究的重点是强调不同的理论如何在保持自身差异化特征的基础上,能够通过自洽协作来实现融合,产生新的观点以增强或提升对管理活动的解释。利用理论融合解释管理活动的前提条件和基础是已存在对特定内容具有解释力的单一理论,但它们是源于不同范式产生的,既可能来自同一领域(例如,企业的资源基础观和交易成本),也可能来自不同的基础学科(例如,社会心理学和经济学)[26]。此时研究工作所面临的挑战之一,是需要清楚地阐明不同的理论为什么能实现彼此间融合,进而为不同领域的表征或隐喻构建共同的基础。当范式间的兼容性较强时,理论融合既可以是将不同领域的思想加以借鉴和引入[10],也可以是对不同学科的理论进行融合[9]。例如,在保持单一理论解释效用的基础上,将另外一种理论融入其中形成共同效用[8],如此就能产生新颖的观点和见解来推动理论创新,从而实现对以往研究不足的有益补充与完善。当范式间兼容性较弱时,理论融合则是在特定的边界范围内创造出新的管理思想,来对一种事物的发生或一种组织活动的内在机理进行合理解释,从而加深或拓展对管理活动的认识和理解。例如,通过促进各种认识论的结合,使用思想整合等方式,在涉及同一领域管理活动的不同理论间建立恰当的结构关系,避免出现根深蒂固的知识孤岛,并形成新的理论视角[7]。
(2)一致性
虽然基于不同的范式来分析和认识管理活动,并会因此而形成多样的,甚至冲突或对立的理论观点,但是这并不能否认管理活动本身的真实性,研究工作最终还是会回到对管理活动本身的解释中。一致性强调在理论融合中,不同的范式以合乎逻辑的方式结合在一起并就理论解释达成共识的程度。源于本体和客体的差异会导致不同领域的学者从不同的视角针对同一现象进行研究时得出各异的理论观点,但是依然可以探索出一条“既P,且Q”的理论路径,即不同的理论能够就现象解释形成潜在的默契,且不存在逻辑冲突。范式间的一致性代表着不同的范式能够形成有序的逻辑,以帮助研究者探索管理实践中特别复杂和矛盾的现象[28],并针对管理实践形成相似的学术感知。这在SCHULTZ等[11]利用实证主义和诠释主义两种范式研究组织文化时得到了充分体现,相互对立要素之间会形成彼此依赖,并共同对理论思想创新做出贡献,因此在这种情境下两种范式间的一致性较高。
宋春艳等[29]将范式看作是制度性事实,其本质是“X在情境C中看作Y”,不同范式中的X并未改变,而结构中Y和C的取值会发生变化。结合管理学领域研究可以看到,特定管理活动X的本质内容未发生变化,基于不同的范式C1、C2……会产生不同的理论Y1、Y2……,其中既可能是针对X中的某一部分内容进行解读,也可能是针对X形成了完全不同的假定、解释和意义等。面对这种不同的认知,不仅要阐明不同范式所包含的客观、合理、正确的内容,而且还要精准地辨析不同的范式以怎样的逻辑结合在一起。当范式间的一致性较低时,不同的范式会坚持各自核心假说和研究特点,由此产生的理论通常需要针对一些内容进行深度挖掘,才能实现彼此的“对话”以达成共识。当范式间的一致性较高时,不同的范式可以通过彼此间交互来形成关联,由此产生的多元理论能够以一种对研究主题有独特贡献的方式结合起来,从而为社会现象和管理实践提供更丰富的解释[25]。例如,如果采用实证主义和诠释主义开展理论研究,当两种范式能够基于共同的特征进行互补,则其中一种范式的缺陷会得到其他范式的弥补,并进行有效的组合来优化范式的作用效果,那么随后的理论融合相对较为容易;如果不能,则理论融合的要求与难度会相对更高和更大。
如何将源于不同范式产生的多元理论有效结合起来,促使不同理论内在的要素形成恰当的结构,而不会出现内在的逻辑冲突,成为理论融合必须面临的重要挑战。理论融合需要进一步明确不同的理论在时间、情境或其他明确的边界条件下,以何种系统性方式来建立关联,并交汇贯通为一体形成新的理论体系,从而实现对管理活动中特定的现象进行解释或论述[28]。当范式间的一致性较高时,理论融合可以从管理活动的过程或流程环节等角度,挖掘出不同理论对现象进行解释时可能存在的差异处或衔接点,为理论间建立跨边界关联提供潜在的可能。这将有助于对管理活动发生的前因、后果、关键因素以及实现条件等得到更为真实、清晰与全面的认识,且容易获得共同的接受和认可。当范式间的一致性较低时,理论融合则需要尽可能真实地还原或展现出管理活动的本质内容,进一步明晰不同理论间的潜在关联来形成新的理论体系,进而促进创造性理论的建构。例如,挖掘出以往没有涉及的新解释,未能检验的变量和过程环节,针对管理活动提出新机制和新路径等,如此才能提供足够的新颖性与研究深度来形成理论创新贡献。就此而言,理论融合的实现需要基于范式间能够根据特定的逻辑来建立关联,并以此构建出一个覆盖范围更广且内容更深的新理论体系,继而产生新颖的研究视角来对管理活动进行系统分析,如此才能形成包含经验事实的实质理论以推动理论创新。
4 范式间差异化关联下的理论融合
管理学范式作为一个仍未成熟的科学领域,相对于社会学、政治学、经济学和心理学等基础学科的范式而言,更为薄弱一些,这就要求管理学范式必须能挑战传统,并以此来指导理论的创新与发展,才能成为一门介于管理学和哲学之间的边缘科学。即使管理学领域内不同的科学共同体秉持不同的理念、原则和思想来捍卫自身的合法性,但是也不意味着其在推动理论持续演化过程中所产生的新思想或新理论不能发生交互与融合[6]。为了更好地识别管理活动的发生过程以及可能的系统性原因,以往的研究已经提出了理论融合的“雏形”思想,但是并没有深入探析理论融合更深层的基础是什么?未能在科学哲学的认识论,甚至本体论上来寻找答案,使得关于理论融合的理解依然停留在“形似”,而非“神合”。为此,需要充分辨析范式间的复杂关联及其对理论融合的影响,如此才能挖掘出理论融合的深层次基础,从而明晰其内涵、机理以及路径。
遵循SCHULTZ等[11]的建议,为便于研究工作的开展,可以选择两种范式来探讨彼此间关联[11],同时考虑到OKHUYSEN等[2]提出“理论融合最简单的范例,是基于两种不同的理论观点来进行理论建构”的建议,本研究主要分析两种范式间的差异化关联如何作用于基于两种范式产生的单一理论来形成恰当的结构关系,并以此明晰理论融合的实现机制,属于范式与理论间映射关系中“多对多”的类型。为了体现范式间交互性,本研究将范式间边界分为“隐性界线”和“显性界线”,其中隐性界线具有渗透性,不同的范式会围绕隐性界线进行交换,以此对各自的功能和作用进行完善和优化;显性界线具有阻隔性,不同的范式会保持各自独立的特性和功能。根据范式间关联的逻辑规则,两种范式围绕边界会形成4种差异化关联:范式分离、范式连接、范式互补和范式叠加,并促使单一理论在理论融合中形成不同的结构关系。
(1)基于范式分离的理论融合实现路径
当两种范式彼此间的兼容性较弱,一致性也较低时,两种范式会在保持各自独立特性和功能的前提下,围绕显性界线来形成范式间张力,并利用其来激发理论创新。在针对同一事物的探讨中,每种范式会形成各自独立的思维,进而产生独特的研究视角[5]。OFORI-DANKWA等[30]认为,在大部分的社会科学领域研究中很少发生范式转换,更多的是竞争性范式并存,即不同的科学共同体采取不同的范式来开展研究,得出不同的理论观点,并表现为针对研究问题上的意见分歧。这种针对管理现象完全不同的理论解释可能源于不同的基本假设、理念和观点等,使得不同领域的理论创新一直面临逻辑冲突的影响,很难在理论解释上达成共识,容易出现“一体两面”的状况。需要注意的是,即使源于不同范式产生的单一理论针对同一现象会存在观点上的差异,但是只要能够产生新颖的视角来对管理活动进行解释,就足以证明其创新的价值。此时的理论融合需要“直面分歧,寻求共识”,在不同甚至背离的理论观点之间建立可能的结构关系,并产生对管理活动解释更全面的看法或更深入的观点,从而丰富管理理论研究。
处于彼此分离的两种范式会围绕显性界线以并行的方式,各自独立地促进理论创新,并形成不同的理论对管理活动进行解释。例如,在管理研究中经常出现一种理论可以解释某种现象,另一种理论也可以解释这种现象,但是依然能够寻求两种理论的特定共同之处进行衔接关联。在此基础上的理论融合通常是挖掘针对管理活动不同视角的相同之处,然后围绕该共同点来阐述管理活动发生的全过程并给予系统解释。此情形下的理论融合可以表述为,在针对管理活动的解释中,基于范式D产生的理论M与基于范式E产生的理论N,分别以各自独立的逻辑路径来获得对管理活动的解释Z1和Z2。其中,理论M可以用于解释管理活动发生的某一方面内容Z1,而理论N则可以用于管理活动发生的另一方面内容Z2,但是理论M和理论N均存在能够针对管理活动发生的特定情境或过程的共同因素W,以此来建立彼此的关联并形成新的理论体系,从而获得对管理活动较为系统的解释Z(Z1∪Z2)。此种类型的理论融合主要是由于每一种理论都基于特定范式来对管理活动进行解释,并各自在原有的研究领域持续演进,但是通过探索两种理论在理解和认识管理活动中可能出现的相似之处,进而在不同的理论间建立结构关系以促进理论创新[2]。例如,制度理论提出,在制度约束下的企业需要与同业者保持趋同性来降低交易成本,避免因为偏离现有的规则、期望和实践而导致风险[31];资源基础观则强调,企业需要获得有价值的、稀有的、不可模仿和不可替代的资源,才能建立竞争优势[32]。OLIVER[33]的研究把基于实证主义的资源基础观与基于激进结构主义的制度理论进行有效地融合,分别找到个体层面的经济理性与规范理性、企业层面的战略因素和制度因素、组织间层面的市场缺陷与同构压力,将两种理论进行关联,并提出了兼容“经济效率”逻辑和“合法性”逻辑的研究框架,以此增强对企业持续竞争优势的解释。
(2)基于范式连接的理论融合实现路径
当两种范式彼此间的兼容性较弱,但是一致性较高时,范式间会围绕显性界线将一种范式中的研究结果转换到另一种范式的理论框架中。例如,将基于一种范式的理论发现,通过重新语境化和重新解释的形式作为投入并运用在另外一种范式研究中,从而为多范式推动下的理论创新提供支持。在此情境下,两种范式会以彼此连贯的方式来共同开展研究[15],使得管理活动的过程和内容对外展现出来。例如,在案例研究中,针对同一现象既可以采用实证主义,也可以采用诠释主义,但是在一些情况下为了更好地对管理现象进行阐述,一种可行的研究路径是先基于实证主义研究来获得统计研究结果,随后采取诠释主义研究来对此进行深入解读,从而将两种范式在研究时序上进行有效的衔接。然而,需要注意的是,范式间的连续关联并不存在固定的顺序或方向。GIOIA等[34]提出基于实证主义范式产生的理论,可以为诠释主义范式产生的理论提供有效的信息;LEE[35]则提供了反例,认为基于诠释主义范式产生的理论可以作为实证主义研究的投入。因此,需要结合具体的研究情境、内容等来确定不同范式间的关联性。
当范式间围绕显性界线建立关联并呈现出连续性,随之基于不同范式产生的单一理论也会具有承接性,能分别完成对同一管理活动中的不同阶段进行认知。在理论融合中的一种典型方式,是形成新的逻辑关系,以此对管理活动的全过程进行解释和叙述,从而获得对管理活动发生动因、结果以及不同环节的内容等进行认知。此情形下的理论融合可以表述为,在针对管理活动的解释中,基于范式D产生的理论M与基于范式E产生的理论N,通过承接的方式一起形成新的解释Z。其中,理论M重点解释管理活动发生前一阶段的相关内容Z1,理论N则重点解释管理活动发生后一阶段的相关内容Z2。通过结合具体管理活动并加以辨析,可以发现理论M和理论N能够实现彼此的衔接,并形成新的理论逻辑,从而获得对管理活动过程更为连贯的解释Z(Z1→Z2)。例如,PENG[36]提出,在新兴经济国家制度变迁中,存在两个制度转型阶段,并会对企业战略产生不同的影响。然而企业到底该如何面对制度压力,ZUCKER[37]则提出,企业可以通过提升合法性的战略行动,如获得资本、技术、管理者等相关资源来回应制度压力,进而推动制度情境本身发生转型变革。就此来看,基于诠释主义的制度理论与基于实证主义的合法性理论可以进行融合,从而进一步明晰制度环境如何影响企业战略;以及企业如何采取提升合法性的战略行动来改变制度环境,从而对此交互活动的连续过程和具体内容进行更为全面的解释。
(3)基于范式互补的理论融合实现路径
当两种范式彼此间的兼容性较强,一致性也较高时,范式间会围绕隐性界线,通过彼此互补的形式来展现出良好协调的特性,使得不同范式在研究对象上保持高度共识而不会发生冲突。虽然每个范式的边界都能保持完整,但是隐性界线两侧都存在其不可解释的内容,可以通过利用其他范式来加以弥补,进一步强化在理论解释中的一致性。范式间跨界过渡区也强调了彼此间可能存在的“模糊边界”,这样不仅可以充分发挥出不同范式的作用和效果,而且也能够促进彼此间进行要素间的流动与交换,避免不同范式在研究中可能存在的完全孤立,进而为潜在的理论创新提供可能。虽然每种范式都有其适用的特定情形,并试图在其边界范围内实现完整性,但是也必须认识到其合理性是有限度的。例如,井润田等[25]在对比实证主义和诠释主义两种范式时,就指出前者侧重于现象研究,强调探索普遍规律来解释管理活动;后者则侧重于深入了解事物差异性来更好地理解现象,当两种方法论范式能够进行有效互补时,则可以进一步丰富对管理活动的解读。
当范式间围绕隐性界线建立关联并呈现出互补性,随之基于不同范式产生的理论则更容易开展有效的“对话”,进而形成有序结构的“理论集合体”,并产生创造性的新颖观点,从而实现对管理活动背后的内在机制予以系统化地探索和挖掘。例如,基于诠释主义进行案例研究侧重于建构新的理论并提出相应的推论,基于实证主义开展假设验证研究则是借助大量数据来验证理论[25]。这样由不同范式产生的理论观点所蕴含的假设,都是对管理活动内容进行阐述,并能通过互补获得相得益彰的效果,从而形成了完整的研究循环。此情形下的理论融合可以表述为,在针对同一管理活动的解释中,基于范式D产生的理论M与基于范式E产生的理论N,二者可以通过彼此互补的方式一起形成新的解释Z。其中,理论M可以用于解释该管理活动发生的某一方面内容Z1,理论N则用于该管理活动发生的另一方面内容Z2。通过结合具体的管理活动并加以辨析,发现理论M和理论N能够实现彼此的协调互补,并形成新的理论逻辑,从而获得对同一管理活动内容进行更全面的解释Z(Z1+Z2)。此种类型的理论融合更多地适用于解释一般情境条件下的管理活动,例如,NONAKA[38]基于诠释主义将知识活动背景界定为“场(Ba)”,即在动态共享的环境中知识共享、创造和使用的背景,包括练习场、对话场、整合场和创始场;基于实证主义将组织知识活动分为社会化、外显化、组合化和内隐化,4种活动不断交互循环形成了“知识转移的螺旋”。由此,通过客观设计隐喻和主观知识论的融合可以阐述知识SECI动态过程,从而增强了对企业竞争优势的解释力度。
(4)基于范式叠加的理论融合实现路径
当两种范式彼此间的兼容性较强,但是一致性较低,则可以围绕隐性界线通过彼此叠加来汇聚不同范式的优势要素,并表现出特定的功能以服务理论研究的开展。即使一些研究工作是完全遵循一种范式而进行,但是其中也是可以蕴含着另外一种范式的成分。在多范式研究中比较常见的情形是以一种研究方法范式为主,通过掺杂另外一种研究方法,并利用彼此间交互来产生理论贡献[15]。尤其是当前已经呈现出诠释主义与实证主义融合的趋势,这就为调和不同研究范式的纷争提供了潜在可能。MINGERS等[16]提出的“多范式多方法论”,是结合具体的研究主体对多范式方法论进行“分解”,继而将每个方法论中与研究主题相关的方法、模型和技术,根据特定的要求以新的组合方式融合在一起。在此基础上,PRATT等[39]提出了“方法论拼接”,认为在案例研究中可以借鉴不同的方法论范式,并充分发挥它们各自的优势来进行重新组合,其中研究设计部分采用案例研究方法,归纳数据收集借鉴民族志,数据分析过程则运用扎根理论。所有这些研究都验证了不同范式的共性内容存在交集且能实现组合,从而支撑和推动理论创新工作的开展。
当范式间围绕隐性界线建立关联并呈现出叠加性,说明源于不同范式产生的单一理论并不存在天然的壁垒或边界,其核心概念或内涵之间是可以实现彼此兼容,并能够调和来形成新的理论观点[10]。在管理理论中尽管存在着多元化范式,但是并不排斥这些范式重新融合交汇。此情形下的理论融合可以表述为,在针对管理活动的解释中,基于范式D产生的理论M与基于范式E产生的理论N,二者可以通过叠加的形式一起形成新的解释Z(Z1∩Z2)。其中,理论M可以用于解释管理活动发生的特定过程和内容等,理论N则作为特定的限制性条件可以嵌入其中来对此活动施加实质性影响。因此理论M和理论N能够实现融合,并形成新的理论逻辑,从而针对管理活动发生的特定情境和内容获得较为清晰且深入的解释Z。然而需要指出的是,此种类型的理论融合更多地适用于解释限制性条件下的管理活动。例如,人本主义强调组织中的个体生产力和主动性,强调通过激发个体的创造力可以实现新知识的创造,这是组织保持创新的根本所在。科学主义则强调了严格组织规范、流程等机制性内容,强调需要将个体、团队等主体固定在不同的部门和业务环节,据此才能推动知识的流动和转移。CROSSAN等[40]的研究中,充分结合科学主义和人本主义的两种范式,提出个体是组织知识活动的源泉,通过整合化和制度化可以推动实现个体知识转换为组织知识的跨层次转移,从而丰富了关于组织内部知识创造活动的认识。
综合来看,范式间的关联形式并不存在完全的限制或是固定不变的,而是需要结合具体的研究情境、任务和目标等,并加以仔细地探讨、分析和论证,才能为理论间建立恰当的结构关系来形成新的理论体系提供支持。当源于不同范式的两个或多元理论内在的基本元素,能够针对特定管理活动创造出新的见解而结合在一起并产生作用时,就会发生理论融合[8]。在理论融合的实施过程中,不仅要尊重现有理论基础,而且还要挖掘出不同的理论间存在对话或进行衔接的可能性,同时也要避免出现随意或刻意采用理论融合来解释管理活动的情况。可见,理论融合从设想转为运用必须说明范式间关联的特征和特性,进而形成具有体系化结构的假设、概念、模型或模式[5],才能完成严格、规范的理论建构,否则容易引发内在的逻辑冲突,对为什么选择这两种理论进行融合的内在根基产生质疑,出现模棱两可或不确定性,继而难以保证理论融合的有效性和实用性。
5 结语
本研究将研究限定为源于不同范式所产生的单一理论是如何能实现有效融合,试图为管理学研究采取多范式方法来融合不同的理论观点,以增强对管理活动的解释提供理论支持。具体而言,管理学范式视角下的理论融合,首先需要明确不同的范式是如何推动实现理论创新,进而了解每种范式下的理论建构提出相应的假设、观点,又是如何阐述管理活动的内在机理、作用机制、发生情境、过程内容和关键环节等。在此基础上,进一步辨析基于特定范式产生的单一理论在对管理活动进行解释时,是否存在片面性以及为什么不能单独解决研究问题等[8]。继而,确定理论融合发生的情境、范围等边界条件,并把其他因素撇除在外,即解释每种理论的适用条件,识别出不同的理论在什么情形下是相关的或不相关的,包括什么时候,在哪,以及谁和谁等限制性边界条件。最后,确定不同理论的解释会存在怎样的差异,是通过何种方式来建立彼此间的结构关系并融为一体,以及融合后的解释效果会发生怎样的变化等。
本研究也存在一些不足之处,需要未来的研究继续深入:①随着日益复杂的本体论、认识论和方法论对管理理论的创新与发展提出了新的挑战[6],那么不同范式的内在要素是否能够实现融合,并产生新的研究范式或方法来推动理论创新?未来的研究需要从“本体论(对研究对象进行界定)、认识论(说明研究对象界定如何形成)和方法论(如何达到并确保认识的合理)”来进一步探析理论融合的逻辑体系。②本研究隐含的前提条件是所有参与融合的理论都是针对同一层次进行分析,虽然更容易进行理论融合,但是也会限制针对不同层次研究对象的理论融合。今后的研究需要充分考虑理论融合中的层次性问题及其带来的影响,进而突出研究的独特性和解释性。③本研究主要从管理学范式视角,基于范式间的关联规则和差异化结构,以分析理论融合的内在逻辑和理论建构,并没有针对理论融合的具体模式和实施路径进行详细分析。未来的研究还需要进一步探究理论融合的模式、路径等,并选择具有典型的研究案例作为依据,如此才能增加理论融合的说服力。
参考文献
[1]吕力.管理学研究的技术、艺术与哲学:从好的理论到好的理论体系[M]//徐淑英,任兵,吕力.管理理论构建论文集.北京:北京大学出版社,2016.
[2]OKHUYSEN G,BONARDI J P.Editors’comments:the challenges of building theory by combining lenses[J].Academy of Management Review,2011,36(1):6-11.
[3]WHETTEN D A,RODGERS Z J,GREEN C D,et al.What,really,constitutes a theoretical contribution?[C]//Academy of Management Proceedings.New York:Academy of Management,2014(1):17067.
[4]CORLEY K G,GIOIA D A.Building theory about theory building:what constitutes a theoretical contribution?[J].Academy of Management Review,2011,36(1):12-32.
[5]KUHN T.The structure of scientific revolutions[M].Chicago:University of Chicago Press,1962.
[6]罗珉.管理学范式理论述评[J].外国经济与管理,2006,28(6):1-10.
[7]SUDDABY R,HARDY C,HUY Q N.Where are the new theories organization?[J].Academy of Management Review,2011,36(2):236-246.
[8]MAYER K J,SPARROWE R T.Integrating theories in AMJ articles[J].Academy of Management Journal,2013,56(4):917-922.
[9]SHAW J D,TANGIRALA S,VISSA B,et al.New ways of seeing:theory integration cross disciplines[J].Academy of Management Journal,2018,61(1):1-4.
[10]GIOIA D A,PITRA E.Multiparadigm perspective on theory building[J].Academy of Management Review,1990,15(4):584-602.
[11]SCHULTZ M,HATCH M J.Living with multiple paradigms:the case of paradigm interplay in organizational culture studies[J].Academy of Management Review,1996,21(2):529-557.
[12]贾旭东,孔子璇.中国管理研究与实践的互动创新:第10届“中国·实践·管理”论坛评述[J].管理学报,2020,17(3):338-343.
[13]陈劲,尹西明.范式跃迁视角下第四代管理学的兴起、特征与使命[J].管理学报,2019,16(1):1-8.
[14]BURRELL G,MORGAN G.Sociological paradigms and organizational analysis[M].London:Heinemann,1979.
[15]MINGERS J.A critique of statistical modelling in management science from a critical realist perspective:its role within multimethodology[J].Journal of the Operational Research Society,2006,57(2):202-219.
[16]MINGERS J,BROCKLESBY J.Multimethodology:towards a framework for mixing methodologies[J].Omega,1997,25(5):489-509.
[17]罗珉.论管理学的真理性[J].北京行政学院学报,2008(4):61-65.
[18]罗珉.管理学范式理论的发展[M].成都:西南财经大学出版社,2005.
[19]胡国栋,姜秋爽.现代管理学的范式危机及其整合路径[J].贵州财经大学学报,2012(2):45-49.
[20]CAPPER C A.Educational administration in a pluralistic society:a multi-paradigm approach[M].London:Routledge,1993.
[21]胡国栋.管理范式的后现代审视与本土化研究[M].北京:中国人民大学出版社,2017.
[22]WEAVER G R,GIOIA D A.Paradigms lost:incommensurability vs structurationist inquiry[J].Organization Studies,1994,15(4):565-589.
[23]OSTROM E.Polycentricity,complexity,and the commons[J].The Good Society,1999,9(2):37-41.
[24]李路曲,杜雁军.比较政治研究中三大范式的兼容趋势评析[J].天津社会科学,2014(6):57-63.
[25]井润田,孙璇.实证主义vs.诠释主义:两种经典案例研究范式的比较与启示[J].管理世界,2021,37(3):198-216.
[26]SPARROWE R T,MAYER K J.From the editors publishing in AMJ-part 4:grounding hypotheses[J].Academy of Management Journal,2011,54(6):1098-1102.
[27]项兵.关于构建理论的关键议题[Z].天津:南开管理学术沙龙,2016.
[28]LEWIS M W,GRIMES A J.Meta-triangulation:building theory from multiple paradigms[J].Academy of Management Review,1999,24(4):672-690.
[29]宋春艳,蔡曙山.范式与制度性事实:兼论库恩和赛尔在客观性标准上的一致性[J].自然辩证法研究,2011,27(3):7-11.
[30]OFORI-DANKWA J,JULIAN S D.Utilizing an integrative multi-lens model:explaining firm performance in double-void emerging economies[J].International Studies of Management and Organization,2011,41(2):5-25.
[31]DIMAGGIO P J,POWELL W W.The iron cage revisited:institutional isomorphism and collective rationality in organizational fields[J].American Sociological Review,1983,48(2):147-160.
[32]BARNEY J.Firm resources and sustained competitive advantage[J].Journal of Management,1991,17(1):99-120.
[33]OLIVER C.Sustainable competitive advantage:combining institutional and resource-based views[J].Strategic Management Journal,1997,18(9):697-713.
[34]GIOIA D A,DONNELLON A,SIM Jr H P.Communication and cognition in appraisal:a tale of two paradigms[J].Organization Studies,1989,10(4):503-529.
[35]LEE A S.Integrating positivist and interpretive approaches to organizational research[J].Organization Science,1991,2(4):342-365.
[36]PENG M W.Institutional transitions and strategic choices[J].Academy of Management Review,2003,28(2):275-296.
[37]ZUCKER L G.Institutional theories of organization[J].Annual Review of Sociology,1987,13(3):443-464.
[38]NONAKA I.A dynamic theory of organizational knowledge creation[J].Organization Science,1994,5(1):14-37.
[39]PRATT M G,ROSA J A.Transforming work-family conflict into commitment in network marketing organizations[J].Academy of Management Journal,2003,46(4):395-418.
[40]CROSSAN M M,LANE H W,WHITE R E.An organizational learning framework:from intuition to institution[J].Academy of Management Review,1999,24(3):522-537.
王涛,新利体育在线登陆 副研究员,管理学博士,研究方向为战略管理与组织创新。
王涛.管理学范式视角下理论融合的内在逻辑与理论建构[J].管理学报,2024,21(02):159-168.

